TX6121 是一款大功率开关降压型 LED 恒流驱动芯片
TX6121 是一款大功率开关降压型 LED 恒流驱动芯片
输入电压:12-80V
输出电压:9V
输出电流:5A
工作频率:最大1MHz
转换效率:93%
芯片封装:SOT23-6
TX6121 是一款大功率开关降压型 LED 恒流驱动芯片
自行车、电动车、摩托车
手电筒
LED照明
LED背光
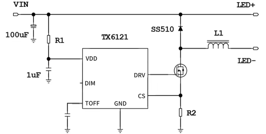
TX6121 DEMO板 应用原理图

TX6121 DEMO板 PCB图

TX6121 输出电流计算器
